j9九游会

当前位置:栏目j9九游会>>内容

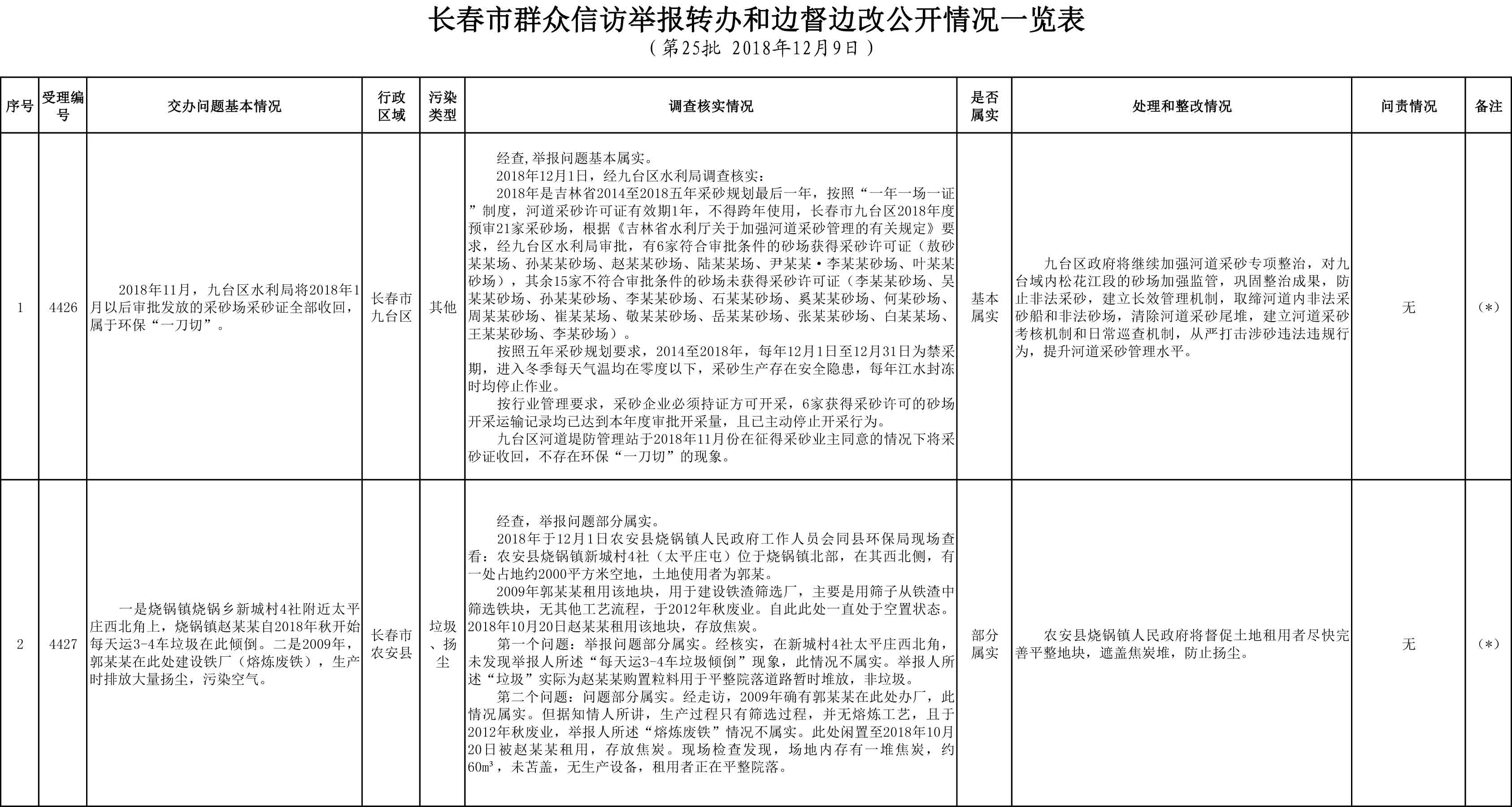
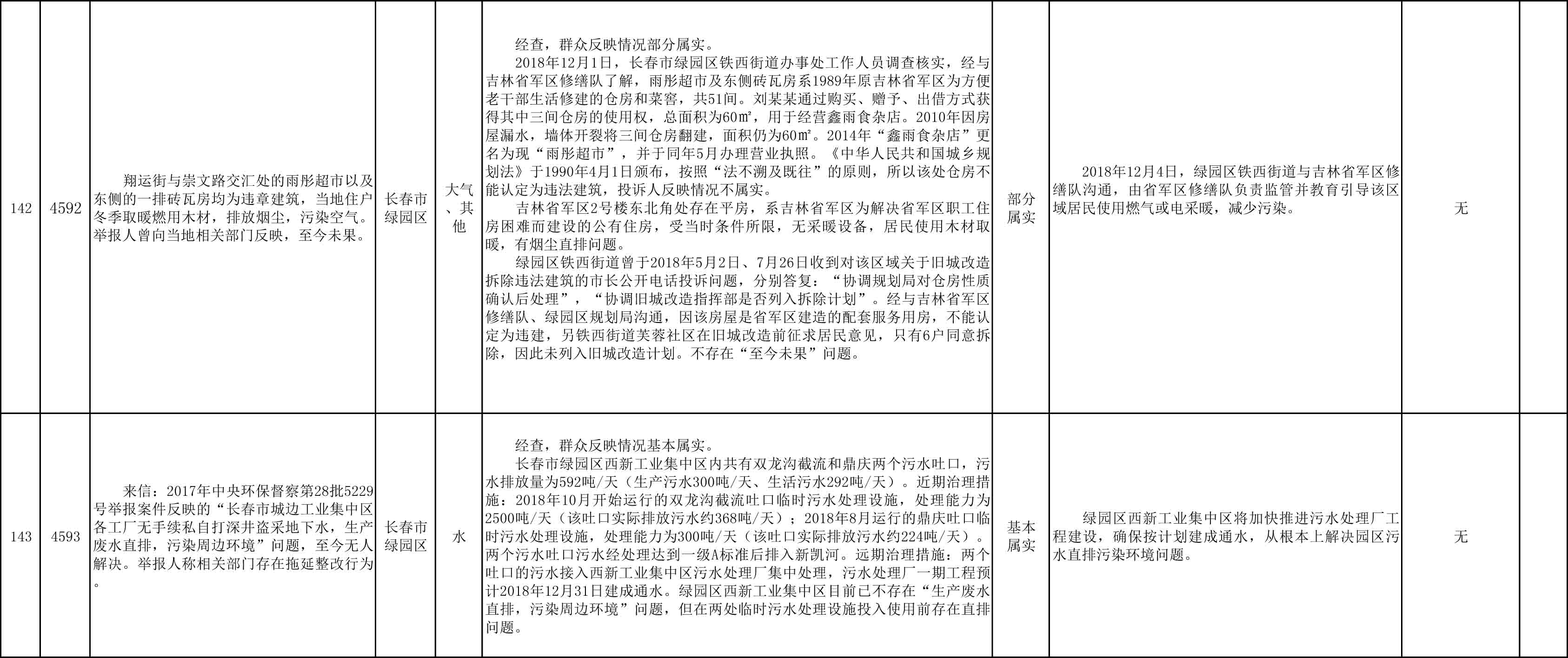
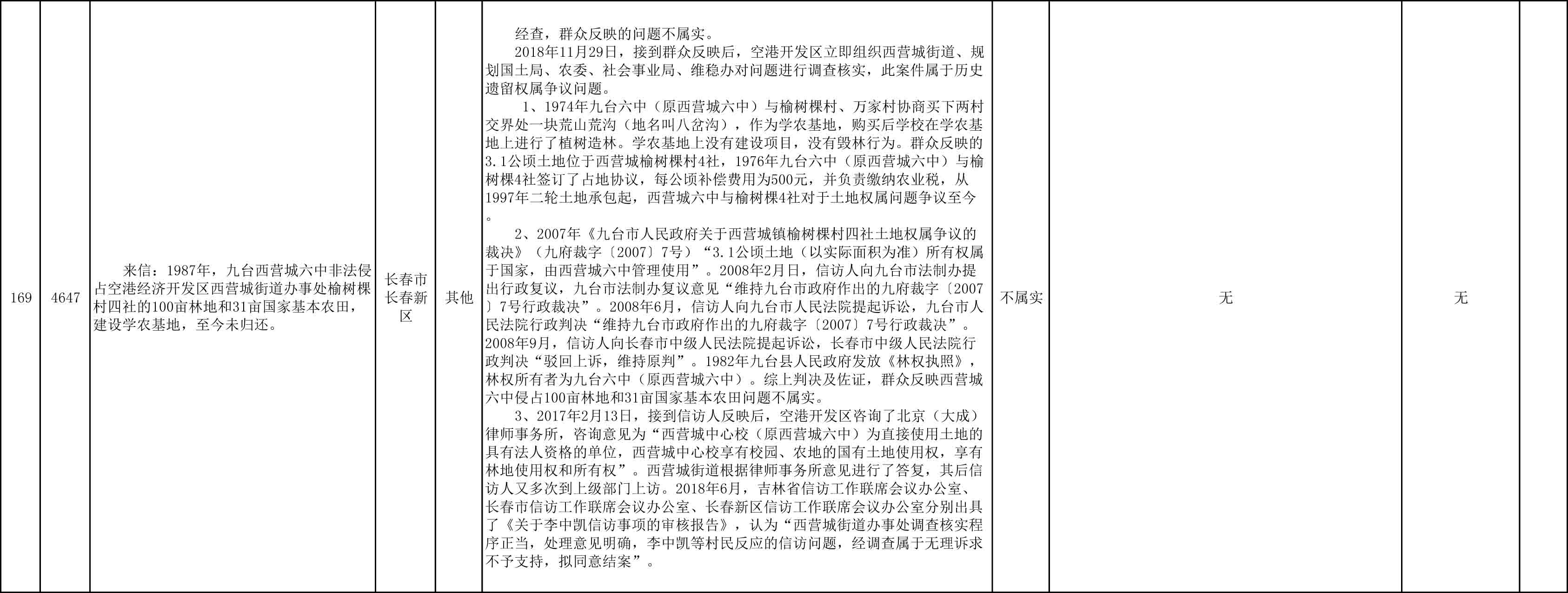
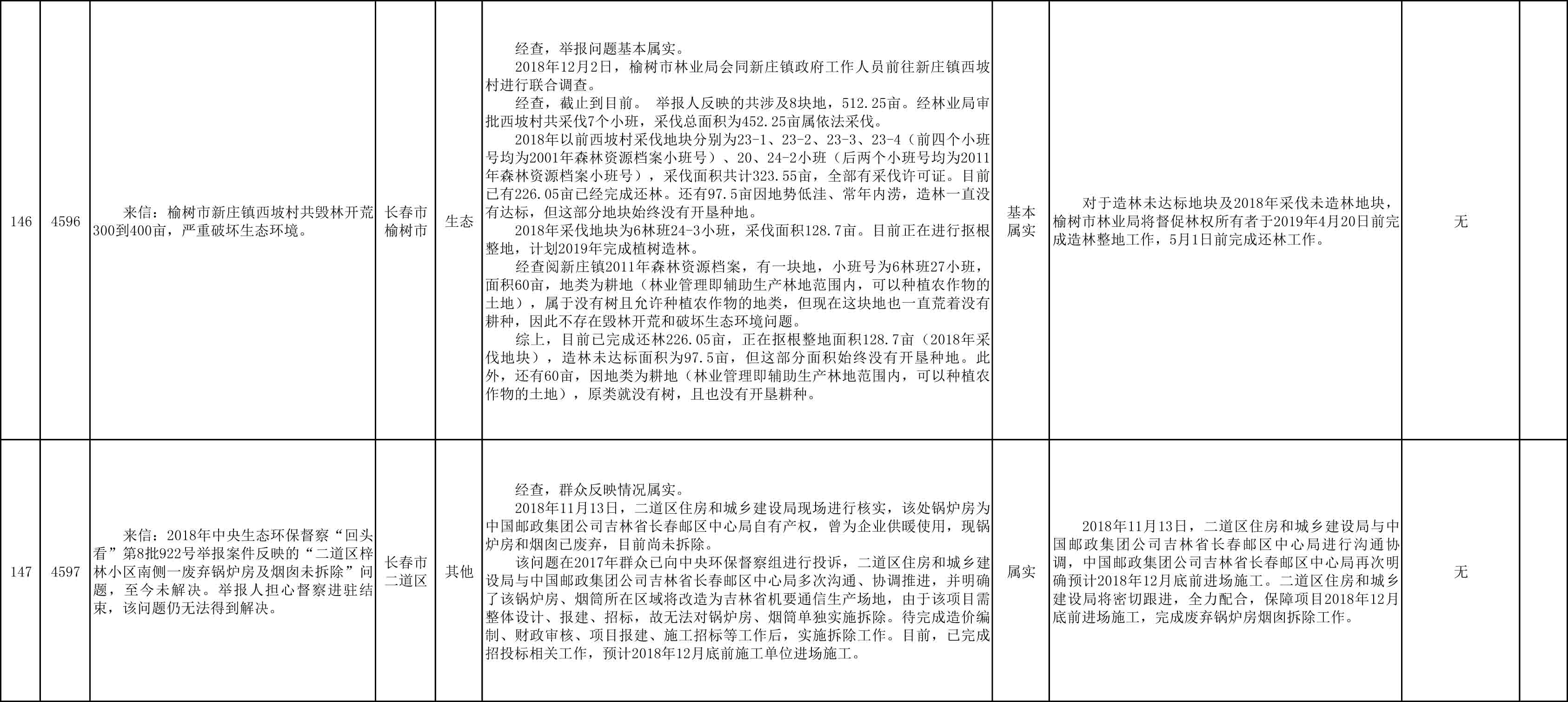
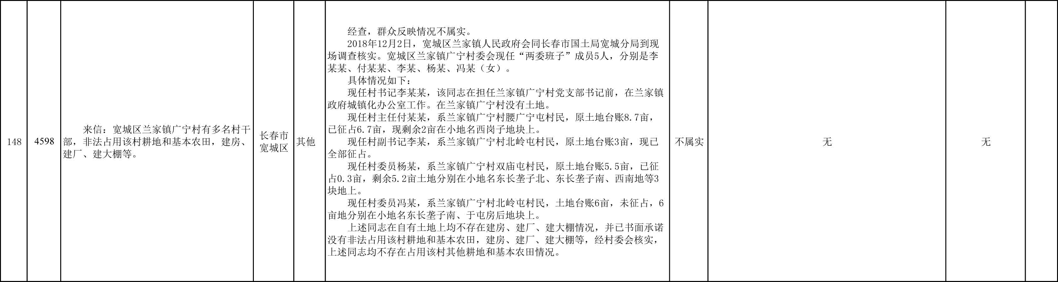
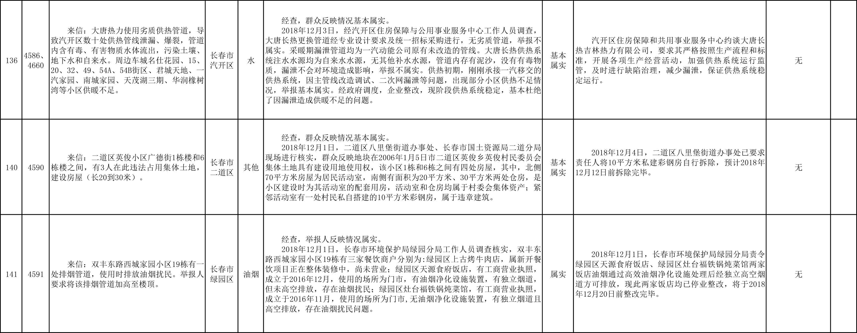
长春市群众信访举报转办和边督边改公开情况一览表(第25批 2018年12月9日)

发布时间:2018-12-09 14:16:00 信息来源:中央生态环境保护督察“回头看”长春市迎检工作领导小组

j9九游会

j9九游会

j9九游会

j9九游会

j9九游会

j9九游会

 

j9九游会

j9九游会

j9九游会

j9九游会

j9九游会

j9九游会

j9九游会

j9九游会

 

j9九游会

j9九游会

j9九游会

j9九游会

j9九游会

j9九游会

j9九游会

j9九游会

j9九游会

j9九游会

j9九游会

j9九游会

j9九游会

j9九游会

j9九游会

j9九游会

j9九游会

j9九游会

j9九游会

j9九游会