j9九游会
当前位置:
栏目j9九游会>>
内容
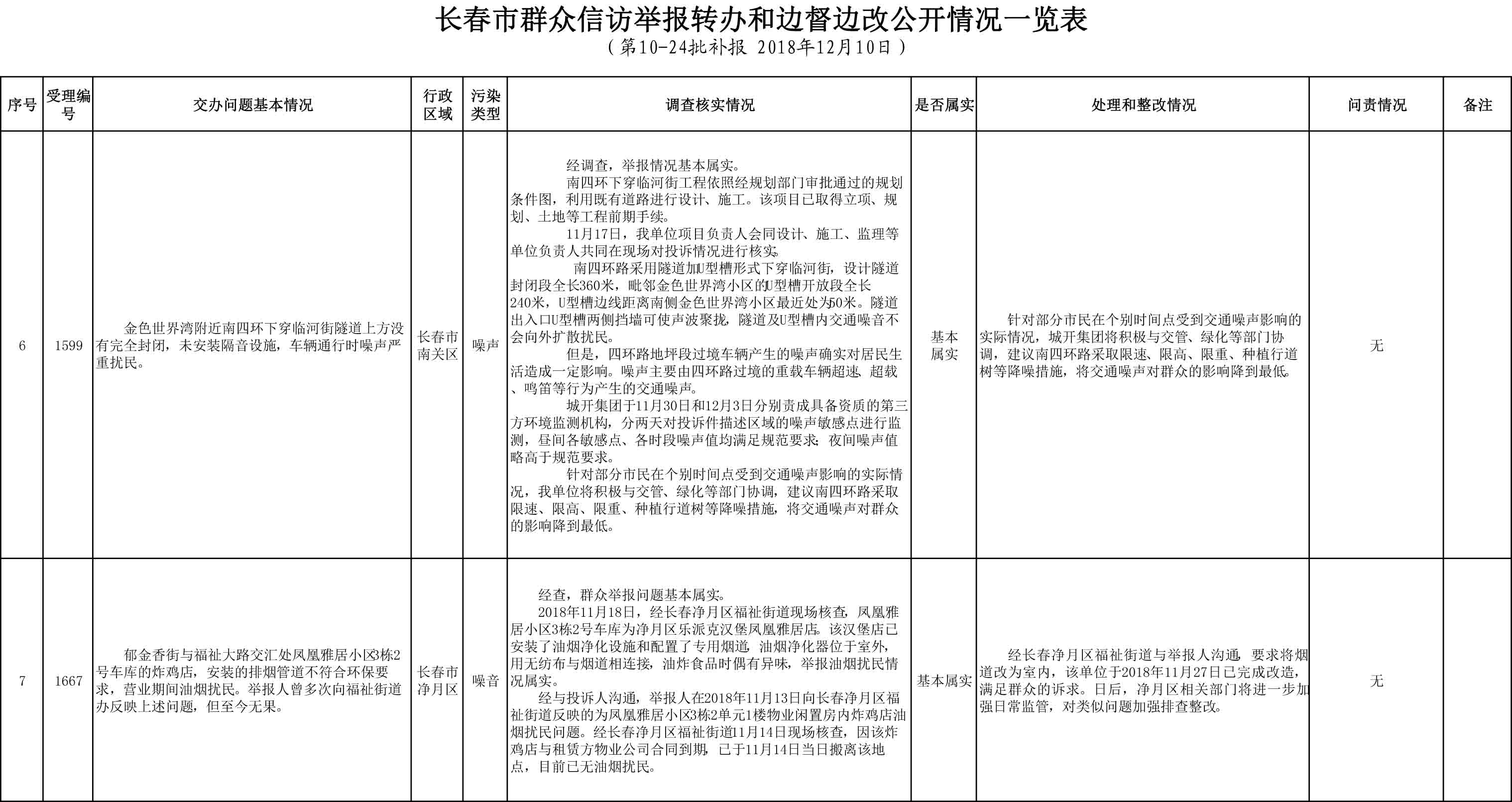
长春市群众信访举报转办和边督边改公开情况一览表(第10-24批补报 2018年12月10日)
发布时间:2018-12-10 14:22:00
信息来源:中央生态环境保护督察“回头看”长春市迎检工作领导小组
版权所有:j9九游会 人民政府