j9九游会

当前位置:栏目j9九游会>>内容

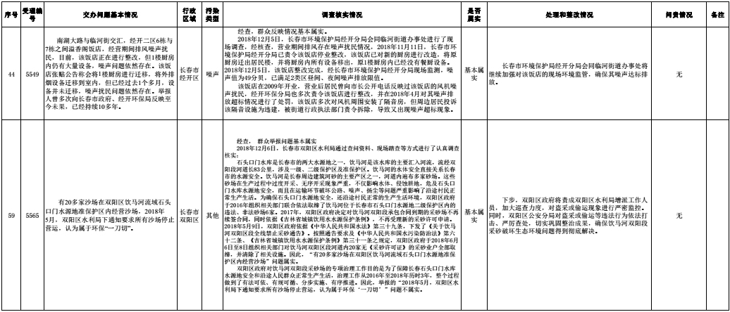
长春市群众信访举报转办和边督边改公开情况一览表(第30批 2018年12月14日)

发布时间:2018-12-14 14:46:00 信息来源:中央生态环境保护督察“回头看”长春市迎检工作领导小组

j9九游会

j9九游会

j9九游会

j9九游会

j9九游会

j9九游会

j9九游会

j9九游会

j9九游会

j9九游会