j9九游会
一网搜
登录
|
退出
注册
首 页
党政信息
政府信息公开
政务服务
互动交流
专题栏目
走进j9九游会
政府购买公共服务
j9九游会
>
政务公开
>
五公开
>
服务公开
>
政府购买公共服务
政府文件
政府信息公开专栏
政府信息公开指南
政府信息公开依据
政府信息公开年度报告
政府信息公开目录
政府信息公开便民查阅点
依申请公开
意见箱
五公开
决策公开
重大决策预公开
会议公开
政策性文件
执行公开
督查审计
双随机一公开
管理公开
权责清单
行政执法公开
民生资金使用公开
服务公开
办事指南
服务清单
政府购买公共服务
结果公开
重大决策部署落实
建议提案办理结果
重点领域
财政信息
政府预决算
部门预决算
“三公”经费
减税降费
农业供给侧结构性改革
化解产能
社会公益事业建设
脱贫攻坚
社会保障与救助
教育领域
食品医疗
环境保护
灾害安全
文化体育
公共资源
公共资源交易
住房保障
国有土地出让
政府采购
国有产权交易
工程项目招标
重大项目
涉农补贴
双公示信息
行政许可信息
行政处罚信息
解读回应
政策解读
热点关注
养老服务
稳岗就业
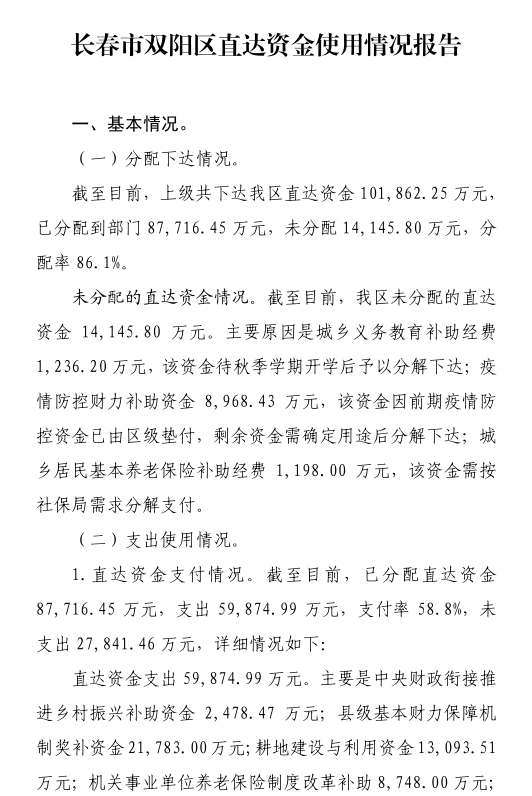
直达资金-2023年1-7月直达资金分配下达及实际支出情况
发布时间:2023-08-07 09:57
来源:区财政局
【字体:
大
中
小
】
打印